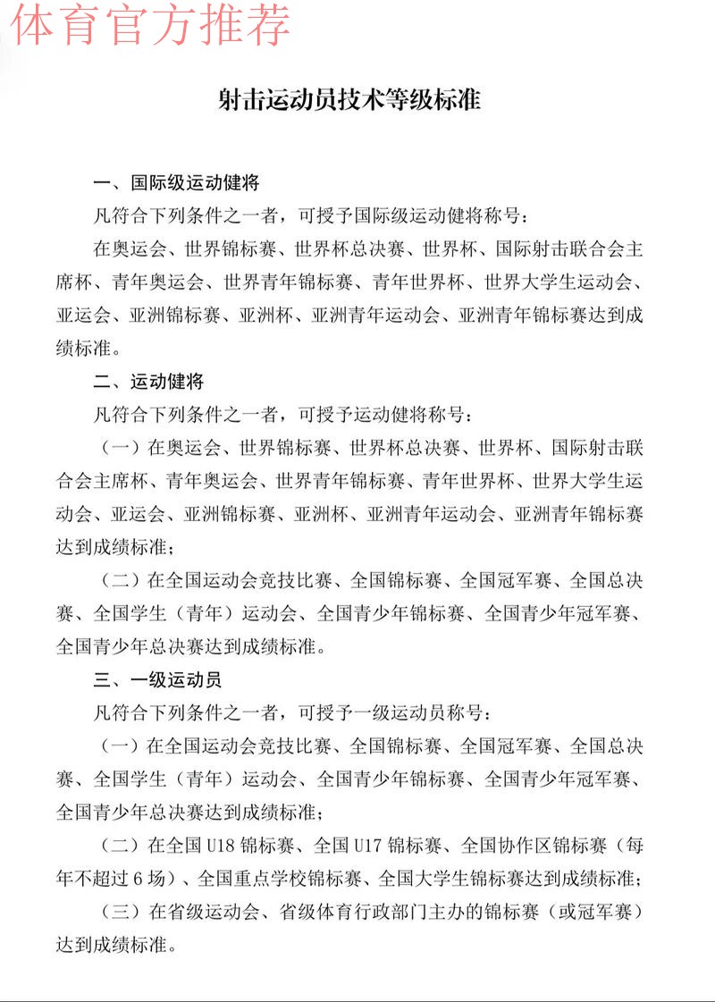
国家体育总局新政背后竞技体育转型的信号

在巴黎奥运周期进入冲刺阶段之时,新修订的《运动员技术等级标准》正式发布并由国家体育总局竞技体育司负责人进行权威解读,这一系列动作释放出的并不仅是技术层面的调整信号,更是中国竞技体育发展理念更新的集中体现。许多地方队教练、项目中心管理者甚至正在成长中的年轻运动员,都在关心一个核心问题 新标准究竟改变了什么 又会把中国竞技体育引向何处。围绕这位负责人对政策的深度解读,我们既能看到制度层面的精细化治理,也能看清未来几年竞技体育人才培养和选拔的基本方向。

从达标导向到能力导向技术等级评定逻辑的转变
以往的《运动员技术等级标准》更多依托“成绩线”“名次线”作为唯一硬指标,很多地方训练单位的工作被简单地量化为 “出多少一级、二级运动员”。竞技体育司负责人在解读中指出,新修订标准在保留必要成绩门槛的前提下,更强调对运动员综合能力的评估,包括技术稳定性、竞赛环境难度、参赛密度以及项目发展趋势等多维因素。换言之,从单一的“达标导向”走向更具发展眼光的“能力导向”,旨在纠正部分项目为了“刷等级”而刻意选择低水平赛事、创造“有利条件”的短视行为。技术等级不再是一次性成绩的奖章,而是长期能力积累的阶段性呈现,这是这次修订的核心理念之一。
与国际规则接轨新修订标准的外部参照
竞技体育司负责人特别提到,“新修订的《运动员技术等级标准》在制定过程中充分参考了国际单项体育组织的竞赛规则与积分体系”,体现的正是中国竞技体育加快融入世界竞技体系的决心。以田径、游泳、体操等奥运基础大项为例,标准制定团队并非简单照搬国际成绩门槛,而是通过测算中国运动员近几届奥运会、世锦赛和世界杯等大赛的实际表现,把技术等级标准与国际竞争格局相匹配 既避免过高“虚标”造成大面积达不到,也防止门槛过低导致“等级通货膨胀”。这种对标国际、分档设线的方式,使各个等级在世界范围内都有相对清晰的参照坐标,有利于教练根据运动员潜力设定更科学的中长期训练目标。
优化等级结构让“金字塔”更合理
过去在一些项目中出现过这种情况 高等级运动员比例偏高 但真正具备国际竞争力的选手却不多。竞技体育司负责人在解读中坦言,这种结构上的“虚胖”,容易导致训练资源的分散和选材阶段的误判。新修订的《运动员技术等级标准》通过调整不同等级之间的成绩梯度与评价区间,努力构建一个更加清晰的“金字塔结构” 塔尖突出 塔身扎实 塔基广泛。具体而言,一方面适度抬高高等级的评定门槛,让“健将级”“一级运动员”更具含金量,真正成为精英群体的标志 另一方面则保留并优化低等级标准,为青少年提供清晰可达的阶段性目标,激发更多后备人才持续进步。等级结构的合理化,本质上是竞技体育人才结构的重塑。
强化项目差异化让标准更贴近项目规律
在旧版标准实施过程中,有教练反映同一评分逻辑下,耐力类项目和技巧类项目的达标难度并不完全对等。对此,竞技体育司负责人在解读时强调,新标准的重要思路之一,就是尊重项目特性,避免“一把尺子量所有项目”。以优势项目和短板项目为例 优势项目中中国选手本就处于世界前列,技术等级门槛自然要更能体现国际竞争要求;而在传统短板项目中,则更注重鼓励性、导向性,通过合理设线带动项目整体水平提升。在同一项目内部,男子项目和女子项目在技战术要求、身体条件、训练周期等方面存在差异,新标准也通过细化分项标准,弥补了以往“男女同线”或“简单折算”的粗糙做法,使技术等级真正成为符合项目规律又兼具性别特点的专业评价工具。

以案例看变化游泳项目等级评定的再校准
以游泳项目为例,过去某省队教练经常安排运动员在地方小型邀请赛“冲击等级”,原因在于对手水平有限、水温环境更可控,容易游出好成绩。新修订的《运动员技术等级标准》在解读中明确指出,要综合考虑比赛级别、裁判体系、公示程序等因素,部分高等级将不再仅凭地方非备案赛事成绩认定。这意味着即便运动员在小比赛中游出极佳成绩,如果赛事不具备相应规范性和公信力,也难以成为高等级认定依据。与之相对,在经国家体育总局备案、执行国际泳联规则的高水平国内赛事中,即使外界条件更艰苦、竞争更激烈,但运动员在这种赛场上所取得的成绩,在评定高等级时将被赋予更高权重。通过这种调整,引导教练和运动员把备战重点放在高质量赛事上,促使训练体系更贴近国际大赛的真实节奏。
兼顾公平与激励提升标准执行的公信力

技术标准并非简单的“成绩表”,更是运动员评价体系中的制度基石,因此公平、公正、可追溯是竞技体育司负责人反复强调的关键词。新修订的《运动员技术等级标准》在执行层面加强了三方面的制度保障 首先 明确技术等级认定所需的竞赛类别、裁判资质、电子计时和记录保全要求,尽量减少“人情赛”“关系赛”的操作空间 其次 推进认定过程的信息公开和网上公示,对争议成绩提供申诉渠道和技术复核机制 第三 强化地方体育部门与项目管理中心的协同监督,对恶意制造“水分成绩”甚至弄虚作假的行为,建立问责机制。通过这些配套举措,让每一个等级证书都经得起复核与质疑,提升运动员和社会对技术等级体系的信任度。
反向塑造训练逻辑技术等级成为科学训练的“坐标系”
新标准不仅是评定工具,更在反向重塑训练逻辑。竞技体育司负责人指出,科学训练最怕“盲操练”,而清晰、合理、与时俱进的技术等级标准,可以为各级教练提供一套可追踪、可量化的进步路径。以一名14岁的青少年短跑选手为例 通过对照新标准,他和教练能够明确三到五年内冲击不同等级所需的具体成绩区间、体能指标与技术环节改进方向;对于21岁已经接近成年国家队门槛的运动员,则可以利用等级梯度与国际对标数据,评估自己在世界范围内的大致位置,合理判断是继续冲击更高水平还是转向教练、裁判等职业路径。技术等级标准因而不仅是“结果的分级”,更是“过程的指引”,帮助训练体系从“经验驱动”逐步走向“数据驱动 与标准对话”。
拓展竞技体育的社会功能技术等级与多元发展路径
在解读中,这位负责人还特别提到,新修订的《运动员技术等级标准》将努力与社会体育、校园体育和体教融合政策形成联动。具体而言,一方面 在青少年成长阶段,技术等级可以成为中学高校体育特长招生、运动队选材的重要参考,使“以赛育人”更具客观依据 另一方面 在退役安置、职业转换领域,较高的运动员技术等级,配合教练员、裁判员培训制度,可以成为其进入体育教育、社会培训、运动康复等行业的专业凭证。通过这一系列联动设计,技术等级不再是只在“圈内”生效的标签,而是连接竞技体育与社会就业的桥梁,从而提升体育人才培养的整体效益。
面向未来的新起点从“升级标准”到“升级体系”
总体来看,竞技体育司负责人对新修订《运动员技术等级标准》的解读,呈现的是一种系统思维 不是孤立地改几条成绩线,而是在更新一整套围绕技术等级展开的治理逻辑。从与国际接轨到强化项目差异,从优化等级结构到严格执行监督,从服务训练实践到支撑运动员多元发展,新标准既是中国竞技体育在新周期的“技术说明书”,也是制度层面的“升级补丁”。未来它的成效如何,取决于各级体育部门、项目中心、教练员乃至运动员自身能否真正读懂其深层意图 把“为冲等级而训练”转变为“借等级标准打造真正的高水平竞技能力”。在这一意义上,新修订的《运动员技术等级标准》既是新起点,也是一次对竞技体育发展方式的深度再思考。






